A procura dos antepassados da família Vasconcellos nos Estados Unidos
No passado dia 28 de Março, Margaret Vasconcellos Brindle faleceu, nos Estados Unidos. O marido, Roger Brindle, tinha falecido pouco mais de um mês antes, a 8 de fevereiro. Ele iria completar 86 anos, em Junho, ela não sei, mas talvez mais perto dos 80 anos.
Além de endereçar os meus pêsames à família, trago este assunto a este espaço porque, há cerca de 16 anos, tive o prazer de conhecer o casal, na ilha da Madeira. Eles passaram pela ilha numa viagem de cruzeiro e aproveitaram a paragem para tentar encontrar os cemitérios onde estariam enterrados alguns dos antepassados de Margaret, descendente de um madeirense natural do concelho de Calheta.
Nesses anos, eu alimentava um blogue, denominado Madeira Genealogy, onde publicava regularmente alguma informação sobre temáticas genealógicas, incluindo algumas genealogias, que em princípio vou republicar neste espaço.
O casal entrou em contacto comigo para os ajudar a encontrar os antepassados de Margaret, o que fiz com prazer, tendo conseguido deslindar alguns dos mistérios por trás da família Vasconcelos.
Desta forma os textos que se seguem são uma republicação dessa história, a que junto alguns esquemas genealógicos feitos na altura.
Americana procura primos no Arco da Calheta
Set 04, 2010
Margaret Vasconcellos é uma americana que, em Novembro próximo vem à Madeira e que gostaria de aproveitar a ocasião para se encontrar com potenciais primos afastados. Seu marido, Roger Brindle, através de um forum incluído no velho blogue, procurou ser contactado por alguém ligado à família. Pelos vistos ainda não teve retorno. Daí que tivéssemos decidido elaborar uma pequena pesquisa e contar a breve história dos antepassados de Margaret.
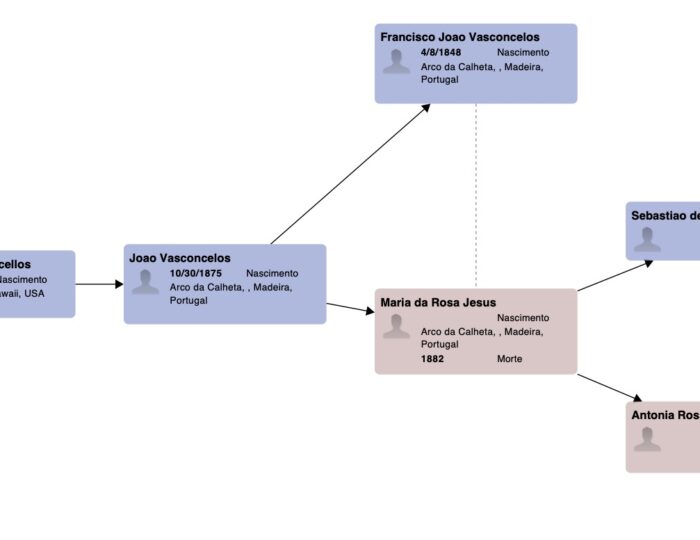
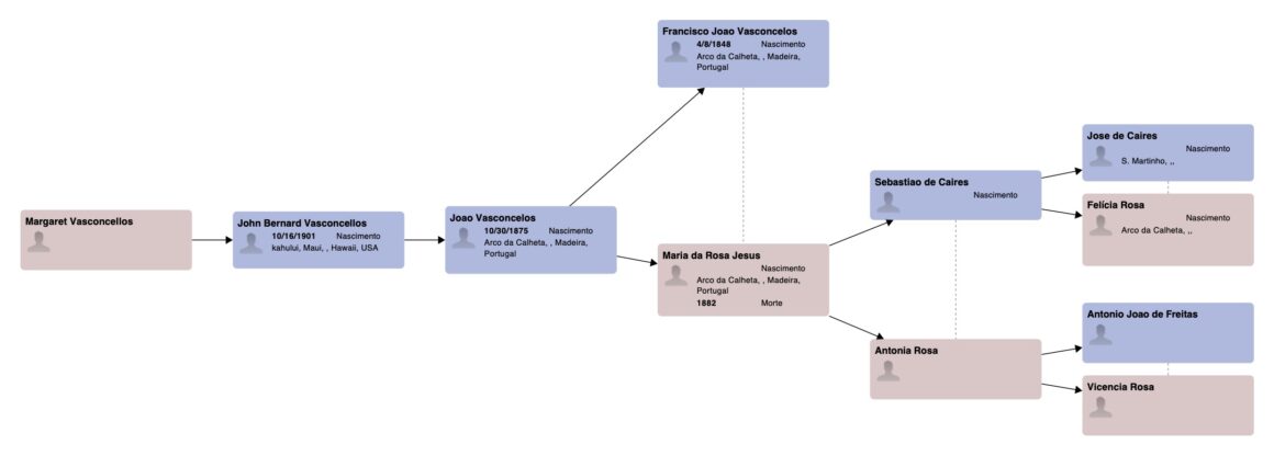
Os antepassados madeirenses de Margaret eram seus bisavós: Francisco João Vasconcelos e Maria Rosa de Jesus, ambos da freguesia do Arco da Calheta. Francisco João Vasconcelos faz parte daquele lote de madeirenses abandonados à nascença. Foi um exposto. Nasceu no dia 8 de Abril de 1848, na Fajã da Ovelha. Ainda bebé, foi colocado à porta de Florêncio da Ponte, na Fajã da Ovelha, que o baptizou e adoptou.
Francisco seguiu a carreira militar e casou, em 1875, com Maria Rosa de Jesus. Em Novembro de 1886, Francisco emigrou para o Hawaii — na altura ainda território independente —, na companhia da sua 2ª mulher, Carolina Rosa, irmã da falecida primeira mulher, e dos seus filhos: João e Maria (filhos da 1ª mulher) e Francisco, filho de Carolina. Antes da partida, em 1885, tinha pedido o respetivo passaporte.
Se é praticamente impossível encontrar familiares de Francisco João de Vasconcelos, talvez haja alguma hipótese de encontrar familiares de Maria e de Carolina.
Juntamos aqui a mensagem que nos foi enviada por Roger Brindle:
Summary of my wife’s, Margaret Vasconcellos, family history in Portugal/Madeira
The earliest known ancestor is Francisco Joao de Vasconcellos who was born on 4/8/1848, baptized on 4/10/1848. (this data from the Arquivo Regional da Madeira, book 1090 fl. 100 r.). It appears that Francisco was a foundling (parents unknown). The Godparent is listed as Florencio de Ponte (at whose doorstep the child was found with a short note mentioning his birth date and Christian name). Vasconcellos was the given name, perhaps after the mayor of the town? The priest officiating is listed as Antonio Homem de Gouveia. Francisco had a colorful career: he went to Lisbon where he trained in military service. Back on Madeira he became a buyer in the English firm, Blandy Bros. and Company. He also started a grocery/bakery in Arco de Calheta on his own account. He eventually moved to Santa Cruz, Madeira, where he took charge of an Estate belonging to Blandy Bros. and Company. Francisco was my wife’s great grandfather.
Francisco first married Maria de Jesus (de Caires?), his first son was Joao Vasconcellos, born 10/30/1875, baptized 11/7/1875 in the parish of St Braz do Arco de Calheta. The family was then living in Fonte do Bugio e Ligirao. The godparents were Sebastiao de Caires and Antonia Rosa. The priest officiating was Ricardo Jose de Franca Doria. (This information is in the Arquivo Regional da Madeira book 1875 fl. 56.). Joao was my wife’s grandfather.
Francisco then had many children: Maria de Vasconcellos born 4/22/1878. His first wife, Maria, tragically died in childbirth in 1882, and a second son, Francisco de Vasconcellos, was born 8/8/1883, with a new wife Carolina Rosa de Caires (a godparent listed at the baptism on 9/6/1883 was Manuel Fernandez de Freitas). Padre Franca Doria again officiated. (This is in Book 1883 fl. 23). These two wives, if they were sisters as family legend has it, might provide a basis for looking for Madeiran cousins through the de Caires family name.
Then Francisco’s family shipped aboard the ship Sterlingshire for Hawaii (British registry), leaving Madeira in November of 1886. On the voyage another child was born: Manuel — his birth onboard is mentioned in the journal that Joao kept of the voyage, published in The Portuguese of Hawaii.
John’s family settled in Hawaii, and had six further children. One was my wife’s father: John Bernard Vasconcellos who was born October 16, 1901 in Kahului, Maui. Eventually the family migrated to the mainland US, settling in California about 1920. This branch of the family produced three children: my wife, and two brothers, James and John. John has had a distinguished career as a California state Assemblyman and Senator, serving in the legislature longer than any other California legislator.
We would like to know if any distant relatives are still living on Madeira for our coming visit next November 3rd and 4th 2010. Thank you for your kind attention.
Dr. Roger Brindle
Caires: Os primos de Margaret Vasconcellos
Set 12, 2010
Em busca dos primos de Margaret
Regra geral, quando se faz uma pesquisa genealógica vamos do presente para o passado. Dos pais para os avós, dos avós para os bisavós, etc… numa linha coerente, procurando preencher os dados disponíveis, passo a passo.
Ora, o desafio que nos foi colocado por Roger Brindle foi fazer uma pesquisa ao contrário.
Os antepassados da esposa, Margaret Vasconcellos, como dito acima, emigraram para o Hawaii em Novembro de 1886. A ligação de Margaret à Madeira dá-se pelo seu bisavô, Francisco João de Vasconcelos, filho de pais incógnitos, nascido na freguesia da Fajã da Ovelha, abandonado à porta de Florêncio de Ponte, na freguesia do Arco da Calheta, em 1848, que emigrou para o Hawaii com a sua segunda mulher, Carolina, irmã da sua primeira mulher Maria, bisavó de Margaret.
O avô de Margaret, filho de Francisco João de Vasconcelos e de Maria Rosa, fez essa viagem na companhia da sua irmã Maria e de um meio-irmão, Francisco, filho do segundo casamento de seu pai.
Posto isto, a nossa pesquisa, bloqueada pela ascendência incógnita de Francisco João de Vasconcelos, concentra-se agora na família de Maria Rosa e Carolina Rosa, filhas de Sebastião de Caires e de Antónia Rosa, as irmãs que casaram com Francisco João de Vasconcelos.

Fomos ao Arquivo Regional da Madeira e, após algumas diligências nos microfilmes, conseguimos encontrar os irmãos do casal.
Sebastião de Caires e Antónia Rosa de Jesus casaram na Igreja de São Brás do Arco da Calheta, no dia 23 de Fevereiro de 1854, tendo residido no sítio da Fonte do Bugio e Ligirão.
Maria, a filha mais velha do casal, nasceu no dia 10 de Junho de 1855. Dois anos depois, nasceu Manuel, no dia 2 de Junho de 1857. Em 1860, a 4 de Maio, nasceu Carolina. A 10 de Maio de 1862 nasceu Constantina e, finalmente, a 14 de Maio de 1864, João. Se há outros filhos, não sabemos. A pesquisa continua.
O desafio agora é encontrar os potenciais parceiros dos irmãos de Maria e Carolina e, a partir daí, descobrir se tiveram ou não descendência.
Certeza é de que Manuel de Caires, tio-avô de Margaret, casou no dia 8 de Fevereiro de 1880, também na freguesia do Arco da Calheta, com Luzia de Leça, passando a morar no sítio da Fajã, da mesma freguesia.
Luzia de Leça, nascida em 1860, era filha de João Pereira e de Clara de Leça, naturais da freguesia dos Canhas, mas moradores na Fajã e Eiras, no Arco da Calheta.
Uma pesquisa nos passaportes revela que Manuel de Caires e Luzia de Leça não emigraram, pelo que devem ter ficado pela Madeira e aqui gerado a sua descendência. É dela que vamos à procura, na tentativa de, até ao princípio de Novembro, quando Margaret visitar a Madeira durante um dia e meio, poder dar um abraço a algum primo perdido pelo tempo.
A saga de Francisco de Vasconcelos
Publicado no dia 24 de setembro de 2010
O clã Vasconcelos, residente nos Estados Unidos, anda desesperadamente à procura dos parentes de Francisco João de Vasconcelos, filho da Fajã da Ovelha, abandonado em criança à porta de Florêncio de Ponte, no Lombo de São Lourenço, naquela freguesia do concelho da Calheta. Corria o ano de 1848.
Em meados do século XIX, a lei da Roda estava institucionalizada, sendo o recurso último para algumas moças solteiras, mulheres abandonadas, filhas apaixonadas, mães de família abaixo do limiar da pobreza, em troca da defesa da “honra e estabilidade familiares”. Para evitar a vergonha das paixões e dos nascimentos indesejáveis, a lei permitia o abandono das crianças. Se nas cidades havia locais próprios para isso, nas zonas rurais os abandonos eram frequentes à porta das famílias com maiores posses. Terá sido isso que aconteceu com Francisco Exposto — assim está na sua certidão de batismo —, deixado à porta de Florêncio de Ponte com um bilhete pedindo que a criança fosse baptizada com o nome de Francisco. O seu benfeitor era casado com Gertrudes Rosa Correia, com quem casara em 1844. O receptor da criança cumpriu o desejo de quem o abandonou, baptizando-o no dia 10 de Abril de 1848, dois dias depois do seu nascimento, na Igreja Paroquial de São João Baptista da Fajã da Ovelha, sendo também seu padrinho. O pároco António Homem de Gouveia celebrou o evento.

O mistério, no entanto, está em saber que razões terão levado a que Francisco tenha tomado o nome Vasconcelos. E aqui a especulação é rainha.
Francisco de Vasconcelos, de acordo com os dados que constam no seu passaporte, media 1,72 m, tinha os cabelos castanhos claros, olhos castanhos e usava barba. Assentou praça no dia 15 de Janeiro de 1870, para cumprir serviço militar durante oito anos. Foi o soldado número 99 da 3ª Companhia do Batalhão de Caçadores nº 12.
Segundo a lenda da família americana, Francisco terá cumprido a recruta em Lisboa e ido combater na guerra dos Zulus. Note-se, porém, que esta lenda é cronologicamente incompatível com outro elemento da mesma tradição oral: a suposta integração na guarda pessoal do rei D. Carlos I. Francisco passou à reserva em 1878 e emigrou em Novembro de 1886, sendo que D. Carlos só subiu ao trono em 1889. A lenda, por mais colorida que seja, não resiste à cronologia.
Certo, certo é que na sua carreira militar não consta nada de relevante. O documento de passagem à reserva, emitido em 1878, é taxativo:
Campanhas que fez: Nada. Ferimentos recebidos: Nada. Condecorações e louvores: Nada. Condenações nos tribunais: Nada.
Na sua carreira militar, gozou mil quatrocentos e quarenta e cinco dias de licença registada, o que corresponde a cerca de metade do tempo em que esteve incorporado, a que se juntam três dias de prisão por falta de disciplina — o que não impediu que o documento de passagem à reserva registe que teve bom comportamento militar.
No dia 15 de janeiro de 1878 passou à reserva, iniciando então uma nova vida como agente da firma Blandy Brothers. Aos 27 anos de idade, em Janeiro de 1875, casou-se com Maria Rosa, de 19 anos, de quem teve dois filhos: João e Maria. A cerimónia teve lugar na Igreja de São Brás do Arco da Calheta, celebrada pelo padre Ricardo José de França Dória. Foram testemunhas João Francisco de Ornelas, seu sobrinho, solteiro, proprietário e morador na Ponta do Sol, e Vicente de Freitas da Silva, casado, lavrador, e morador na Corujeira, Arco da Calheta.
Na companhia da esposa, fixou residência no sítio da Fonte do Bugio e Ligirão onde, de acordo com os descendentes americanos, terá aberto uma mercearia. Maria Rosa faleceu ao dar à luz uma terceira criança que, supostamente, também terá morrido no parto, em 1882. Francisco envolve-se então com Carolina Rosa, irmã da sua mulher falecida, engravidando-a, daí resultando o nascimento de Francisco, em Agosto de 1883. No mês seguinte casou com Carolina. Em 1885, Francisco de Vasconcelos pediu o passaporte para si e para a família e, em Novembro de 1886, emigrou para o Hawaii.
Hoje ,há um numeroso clã de Vasconcelos que, por várias vias, procura familiares e primos afastados ainda residentes na Madeira. Se o caminho mais seguro é procurar descendentes da esposa de Francisco de Vasconcelos, de que damos conta em outras entradas no blogue, há alguma especulação com a origem do fundador do clã. Ao analisar os documentos entretanto recolhidos, encontramos referência a um potencial sobrinho, João Francisco de Ornelas Sobrinho, testemunha do seu primeiro casamento. Seria “Sobrinho” de nome, ou seria mesmo sobrinho do noivo?
Ora, com o sobrenome Sobrinho, em toda a Madeira, estão registados apenas 3 casamentos até 1910. E desses apenas um na Ponta do Sol, em 1910 — trinta e cinco anos após o casamento de Francisco de Vasconcelos.
Nota final
O casal visitou a Madeira em Novembro de 2010, onde tive o prazer de os conhecer, mas não encontrou quaisquer familiares, tanto mais que a informação preliminar que possuíam dizia que o antepassado tinha nascido no Estreito da Calheta. Depois disso, continuei a minha pesquisa e descobri que Francisco de Vasconcelos não tinha nascido aí, mas que tinha sido abandonado e batizado na Fajã da Ovelha.
Perto da Capela de São Lourenço, ainda hoje vivem os descendentes da família que acolheu o “Exposto” Francisco de Vasconcelos.