Cinco segundos
- 8
Ricardo Que dormência. Não me consigo mexer. O que aconteceu? Estarei a sonhar? Nem consigo abrir os olhos. Não oiço. Não sinto. As minhas mãos...
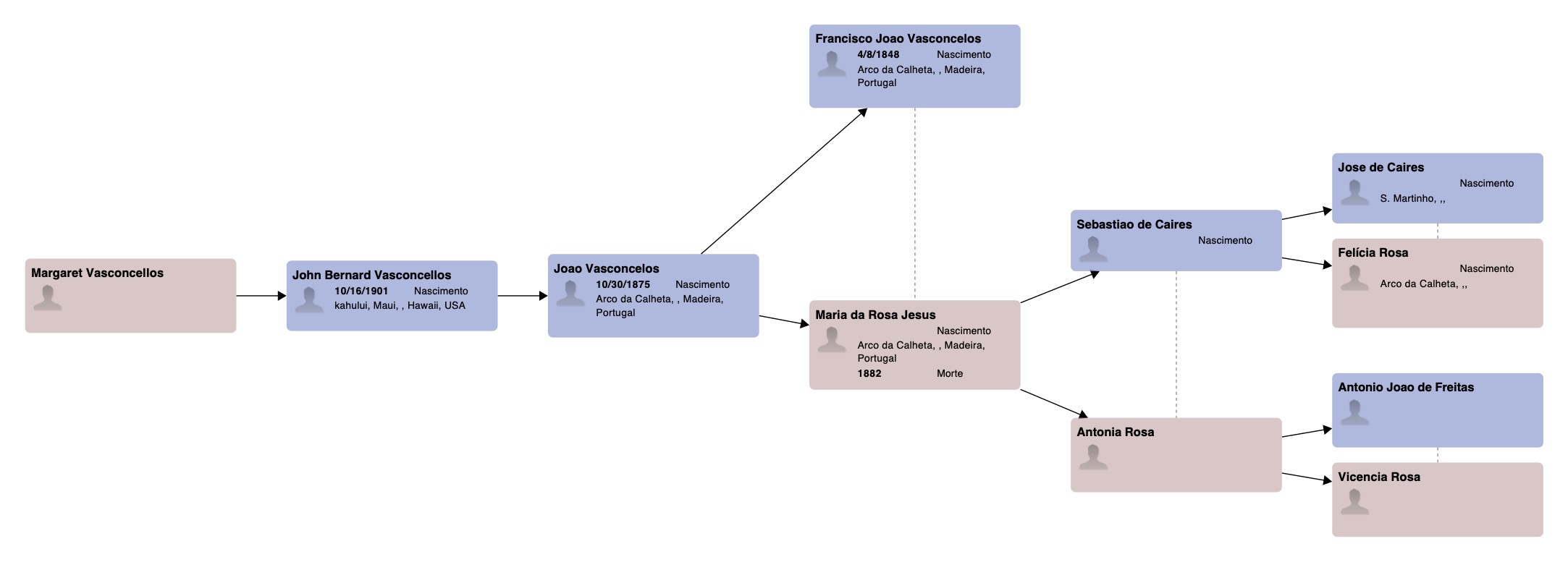
A procura dos antepassados da família Vasconcellos nos Estados Unidos No passado dia 28 de Março, Margaret Vasconcellos Brindle faleceu, nos Estados Unidos. O marido,...
No meu primeiro dia de férias antes da reforma decidi assinar o dia com mais uma pequena intervenção no meu projeto agrícola, se assim se...
A minha aventura com as criptomoedas teve início em 2013/2014, na sequência dos escândalos com os esquemas multinível como o TelexFree e outros. Fui daqueles...
Não há como um primeiro dia de férias para que a dedicação ao pomar seja total. Depois dos temporais e de uns dias de sol,...
António era irmão da Maria, a dona da mercearia e tasca que ficava na esquina do entroncamento da Estrada Regional com a velha estrada que...
Cinco novas árvores já lançadas à terra. Semear para poder colher. O ramo de amoreira, entretanto, já começa a despontar. Bons sinais para o futuro....
Pouco mais de uma semana depois, eis que o ramo de amoreira dá sinais de vida. Quatro rebentos a prometer um futuro grandioso e a...
Como toda a gente sabe, a necessidade aguça o engenho. Daí que, num tempo de aperto, em que a minha vida profissional como jornalista se...
Entrevistas com a Inteligência Artificial (I) O que diria Napoleão Bonaparte se pudesse sentar-se connosco hoje e responder, sem filtros, às nossas perguntas? Não o...