Coisas interessantes

As estórias mais cativantes

Cinco segundos

Ricardo Que dormência. Não me consigo mexer. O que aconteceu? Estarei a sonhar? Nem consigo abrir os olhos. Não oiço. Não sinto. As minhas mãos

Destaques

Artigos mais populares

Cinco segundos
Contos
  • 1 mins read

Cinco segundos

Ricardo Que dormência. Não me consigo mexer. O que aconteceu? Estarei a sonhar? Nem consigo abrir os olhos. Não oiço. Não sinto. As minhas mãos

13
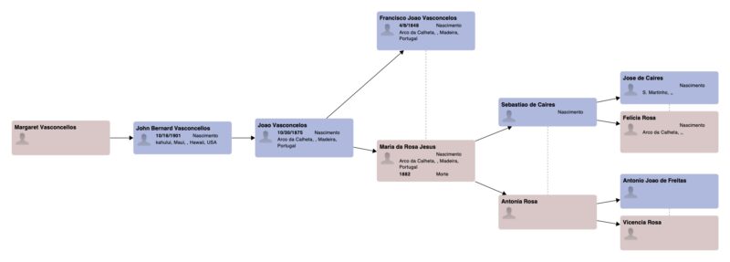
Uma saga familiar com origem na Madeira
Genealogias
  • 1 mins read

Uma saga familiar com origem na Madeira

A procura dos antepassados da família Vasconcellos nos Estados Unidos No passado dia 28 de Março, Margaret Vasconcellos Brindle faleceu, nos Estados Unidos. O marido,

72
Passo a passo, rumo ao pomar
Diário
  • 1 mins read

Passo a passo, rumo ao pomar

No meu primeiro dia de férias antes da reforma decidi assinar o dia com mais uma pequena intervenção no meu projeto agrícola, se assim se

42
Entrada no mundo das criptomoedas
Criptologia
  • 1 mins read

Entrada no mundo das criptomoedas

A minha aventura com as criptomoedas teve início em 2013/2014, na sequência dos escândalos com os esquemas multinível como o TelexFree e outros. Fui daqueles

35
Limpeza a todo o vapor
Diário
  • 1 mins read

Limpeza a todo o vapor

Não há como um primeiro dia de férias para que a dedicação ao pomar seja total. Depois dos temporais e de uns dias de sol,

1 31
Um dedo na montra
Contos
  • 1 mins read

Um dedo na montra

António era irmão da Maria, a dona da mercearia e tasca que ficava na esquina do entroncamento da Estrada Regional com a velha estrada que

3 80
Gonçalo Mendes

Cadernos de Outono nasce da ideia de que o Outono não é o princípio do fim, mas o início de algo novo. É tempo de mudança, de recolha, de silêncio e de reflexão — o tempo certo para guardar memórias, escrever pensamentos e começar caminhos diferentes. Este blogue é um caderno aberto onde vou deixando palavras ao longo das estações da vida: histórias, recordações, ideias e pequenos projetos. Porque, tal como o Outono, também nós recomeçamos muitas vezes, mesmo quando parece que estamos apenas a deixar coisas para trás.

Destaques
+ Populares
magzin
magzin
magzin